К списку статей

Модификаторы

Название модификатора Описание Результат
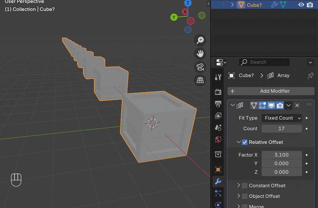
Array Создает множество копий объекта, размещая их в ряд или по кругу Array Modifier
Можно применить несколько модификаторов для распространения в объеме
Array 2D
Распределение по дуге с использованием Object Offset
Array Object Offset
Bevel Сглаживает углы объекта, добавляя фаски Bevel Modifier
Boolean Позволяет объединять или вычитать одну форму из другой Boolean Modifier
Subdivision Surface Добавляет сглаживание к объекту, создавая более плавные формы Subdivision Surface
Solidify Утолщает поверхность объекта, добавляя толщину к его граням Solidify Modifier
📊
Загрузка...